香港火灾灾民获增援,每户补贴增至10万港元,累计收款达28亿港元支援行动启动 香港宣布已收到外界捐款共计28亿港元,用于支持火灾灾民,为此,政府决定将火灾灾民的生活补贴金额增至每户10万港元,这一举措旨在帮助灾民尽快恢复正常生活,缓解他们的经济压力,这些捐款将为灾民提供重要的支持,确保他们能够重建家园并尽快恢复正常生活。...
香港拆除所有大维修楼宇棚网行动启动,三天内完成下架 香港决定拆除所有正在进行大维修的楼宇棚网,并在三天内完成下架工作,这一行动旨在改善城市环境,消除安全隐患,确保市民的安全,所有涉及的维修工程将会按照相关法规和规定进行,确保拆除过程的安全和有序,此举也表明了香港对于城市管理和公共安全的重视,致力于提升市民的生活质量和城市形象。...
香港火灾搜救细节公布,多处发现遗体,百个失联个案界定为无法追查 香港火灾搜救细节公布,发现多具遗体分布于房间、楼梯间、走廊和天台等区域,针对此次事件中的失联个案,已初步界定为“无法追查”,搜救工作仍在紧张进行中,此次火灾给香港带来了巨大的人员伤亡和财产损失,搜救人员正全力寻找可能的生还者,此次事件再次提醒人们要重视火灾防范和应急措施的重要性。...
杭州人在香港亲历宏福苑大火,紧急敲门呼救,火灾瞬间爆发! 一名定居香港的杭州人亲历了宏福苑大火,据其描述,火灾发生时,一名70岁的儿媳紧急敲门呼叫邻居,大喊“快走,着火啦!”展现了邻里之间的互助精神,这场火灾的具体情况和人员伤亡等细节尚未得知,需要进一步了解。...
邓紫棋演唱会谈及香港火灾动情落泪,坚定表态好好生活 邓紫棋在演唱会谈及香港火灾时情绪失控,哽咽落泪,表示要积极地好好地活着,这场演唱会展现了邓紫棋对生命的珍视和对未来的积极态度,她在面对灾难时,用自己的情感表达了对生命的敬畏和珍视,同时也鼓舞着人们勇敢面对生活中的困难,积极向前。...
香港大埔火灾悲痛之际,霍启山率大埔足球队悼念遇难者,献花宏福苑 香港大埔发生严重火灾,造成128人遇难,霍启山率领大埔足球队前往宏福苑献花悼念遇难者,此次火灾事件引起社会广泛关注,足球队员们的行动表达了对遇难者的深切哀悼和对遇难者家属的慰问,此次献花仪式也体现了社区团结和共同面对灾难的精神。...
香港派专业人员评估宏福苑大厦安全,整体结构获评安全无危险 香港派出百名专业人员对宏福苑大厦进行安全评估,经过初步检查,整体结构暂无危险,专业人员对大厦进行了全面的结构安全评估,包括检查外墙、楼板和窗户等关键部位,以确保居民的安全,大厦的安全状况得到了初步确认,相关部门将继续密切监控大厦的状况,确保居民的生命财产安全。...
香港大埔火灾悲剧,宏福苑前铺起花海,悼念遇难者与失联者 香港大埔火灾造成惨痛后果,导致128人遇难,仍有150人失联,事件引发市民悲痛,许多人前往起火现场悼念,宏福苑楼前铺满了鲜花,表达对逝者的哀思和对遇难者家属的慰问,此次火灾给香港市民带来了极大的伤痛和损失,也再次提醒人们要关注消防安全,增强安全意识。...
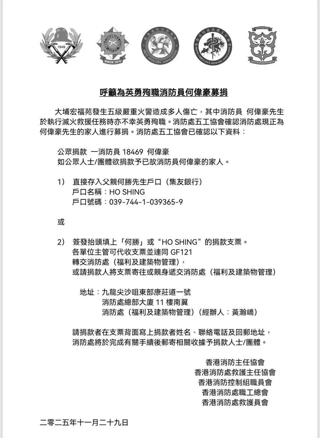
香港消防员何伟豪英勇殉职,募捐行动启动,十年女友相伴,婚期前夕英勇献身 香港消防处为英勇殉职的消防员何伟豪发起募捐,他年仅37岁,与女友相恋十年,却在婚期前一个月不幸离世,何伟豪在救援行动中表现出极大的勇气和奉献精神,他的离世令人深感悲痛,募捐活动旨在为何伟豪的家人筹集资金,以表达对其英勇事迹的敬意和对家人的支持。...