红利资产防御凸显,年末行情震荡结构下低波动高股息成优选策略
临近年末,市场行情预计以震荡结构为主,红利资产展现出其防御性特点,投资者更倾向于选择低波动高股息的资产,整体市场趋势表明,红利策略在当前环境下具有吸引力,投资者应关注相关资产的优化配置。
红利风向标 年末行情或仍以震荡结构为主,红利资产防御性凸显 低波动高股息成优选!2025年四季度以来,A股市场经历显著风格再平衡。受海外AI板块调整、地缘政治不确定性等因素影响,科技板块获利了结压力显现,中证科技指数10月以来累计下跌超11%。与之形成对比的是,红利资产逆势走强,中证红利指数同期上涨3.8%,反映出市场对波动相对较低、高股息资产的偏好提升。
红利资产在震荡市中的价值凸显。其最大特征之一是相对于其他板块的低波动性。今年以来,中证红利指数的最大回撤仅为-6.69%,较沪深300指数(-10.49%)收窄4个百分点,显著低于中证科技指数(-20.90%)的水平。中证红利指数过去10年的年化波动率为17.59%,也低于市场平均水平,展现出良好的防守属性,虽然进攻弹性可能低于科技板块,但能平滑市场整体波动。
当前1年期LPR利率维持3.0%,银行理财平均收益率降至2.5%,而主流红利指数股息率普遍在4%~6%区间。截至2025年11月19日,中证红利指数股息率为4.23%,中证智选高股息策略指数达6.36%,较10年期国债收益率(1.8%)存在3%~4%的利差。这种高股息属性,对于追求稳健收益的投资者来说,可以提供较好的补充。
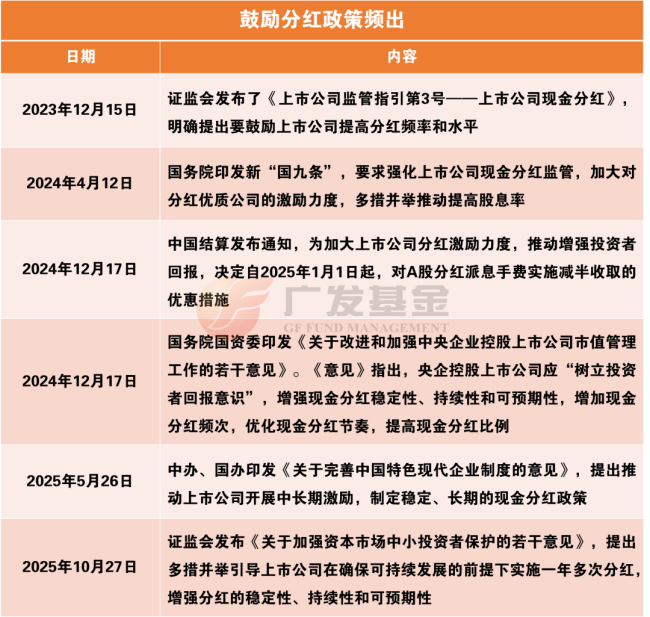
近年来,多个鼓励分红政策连续发布,旨在多措并举推动提高股息率。例如,2024年新“国九条”明确要求“强化上市公司现金分红监管”。在政策大力支持下,上市公司分红水平有望进一步提升。
险资作为长线资金代表,2025年三季度末持有A股股票市值达6500亿元,较上年末增加约1000亿元,其中大多集中于银行、环保、交通运输、公用事业等低估值、高分红的行业。另一方面,年底部分盈利资金获利了结意愿或有提升,对高股息资产的配置需求增加。
广发基金布局了丰富的红利产品线,覆盖A股、港股及不同策略红利资产,不同红利指数各具特色,为投资者提供便捷配置工具。
投资就像一场马拉松,有人抢跑追热点,最后累得气喘吁吁;有人慢慢跑,靠着稳定的配速和补给,反而跑到了前面。红利资产就是这样——它不会让你一夜暴富,而是致力于挖掘一篮子经营及现金流稳定的企业,实现投资的行稳致远。
如果你厌倦了对热点的追涨杀跌,想给资产找个相对稳健的去处,不妨看看红利资产。记住,投资不是比谁跑得快,而是比谁走得远。
作者:访客本文地址:https://snsp.net.cn/snsp/169.html发布于 2025-11-27 14:01:46
文章转载或复制请以超链接形式并注明出处新华日报网







